案例展示

真实转换案例,直观感受系统效果

案例说明

以下展示的是真实转换案例(已脱敏处理)。左侧为传统格式起诉状,右侧为转换后的要素式起诉状。您可以直观地看到系统的转换效果。

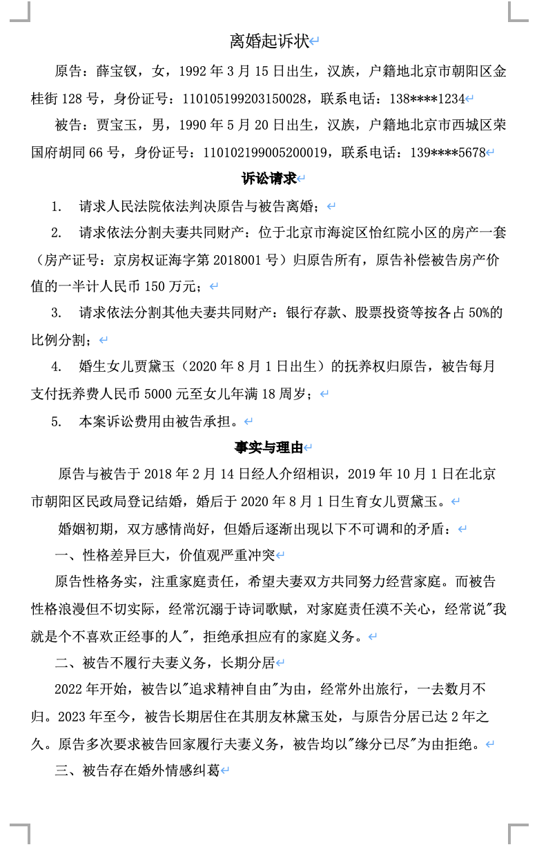
案例一:离婚纠纷

转换前的传统起诉状(共2页)
离婚纠纷转换前 - 第1页 离婚纠纷转换前 - 第2页
转换后的要素式起诉状(共5页)

点击查看大图

离婚纠纷转换后 - 第1页

第1-2页

离婚纠纷转换后 - 第2页

第3-4页

离婚纠纷转换后 - 第3页

第5页

转换亮点:
  • 精准提取双方当事人信息
  • 清晰列出诉讼请求(离婚、子女抚养、财产分割)
  • 规范化事实与理由表述

案例二:民间借贷纠纷

转换前的传统起诉状
民间借贷转换前
转换后的要素式起诉状(共6页)

点击查看大图

转换后 - 第1页

第1-2页

转换后 - 第2页

第3-4页

转换后 - 第3页

第5-6页

转换亮点:
  • 精准提取双方当事人信息
  • 准确识别借款金额、利率、借款日期
  • 完整提取还款约定和违约责任

想看更多案例?

我们持续更新各类案件的转换案例